52av
学校主页
领导邮箱
手机站
耕食凿饮
正学笃行
励精图治
潜心发展
书记信箱
院长信箱
学校主页
ENGLISH
52av概况
52av简介
学科设置
组织机构
现任领导
历史沿革
大事记
联系我们
师资队伍
教学科研
管理人员
实验技术
退休人员
人才培养
本科生培养
研究生培养
立德树人
精品课程
教学成果
学术人才
学科建设
科研与学术
发明专利
科研项目
科研成果
著作教材
平台项目
成果获奖
高端人才
党群工作
党建工作
学习园地
工会工作
学生工作
公告公示
团学活动
奖助学金
就业服务
学子风采
实验中心
公共服务
下载专区
规章制度
人才招聘
学校邮箱
校车时刻表
办公电话
校历
52av公告
52av公告
当前位置:
52av
>
52av公告
>
正文
>
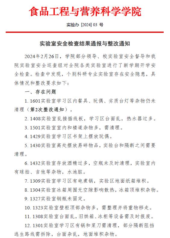
实验室安全检查结果通报与整改通知[2024]03号
编辑:庞万军 发布时间:2024-02-28 13:48:07 浏览: